ADMINISTRACIÓN PÚBLICA Y POLÍTICA INFORMÁTICA

1.-. Reconstruyendo el Estado y recuperando su capacidad de gestión. La reconstrucción de la capacidad estatal es una condición esencial para que los países latinoamericanos enfrenten en forma más exitosa los problemas de la redemocratización, del desarrollo económico y de la distribución de la riqueza.
ANTECEDENTES HISTÓRICOS DE LA ADMINISTRACIÓN YouTube

Daena: International Journal of Good Conscience. 8(1)177-194. Marzo 2013. ISSN 1870-557X 177 Nueva Gestión Pública y Gobernanza: Desafíos en su
【⚖️ 】 La Nueva Gerencia Pública en México 【⚖️ 】 Juristas Eternos

En lo que se ha dado en llamar la nueva gestión pública. Dado el declive del Estado de bienestar clásico y sus sustitución por un Estado capitalista, más competitivo, en diferentes países se adoptan paulatinamente estrategias propias de las empresas privadas para buscar mejor calidad y productividad en el esquema de gobierno, Así, en.
La importancia de la gestión pública Diario El Debate Pregón

Enfoques Teóricos sobre Liderazgo y Gestión. II.2 Antecedentes de la Gestión Pública. A decir de Guerrero (2001)17, la gestión pública, siendo de origen anglosajón, se ha reproducido y adaptado en otras culturas administrativas; señalando que la Francia moderna es precursora de la Nueva Gestión Pública (NGP), pues el término fue.
(PDF) La Nueva Gestión Pública como marco de la Gestión para Resultados en la Gestión del
Reseñas . La administración pública mexicana: su evolución . Juan Miguel Morales y Gómez . José Juan Sánchez, González (2009), Historia del estudio de la administración pública en México, México: Universidad Autónoma del Estado de México, Facultad de Ciencias Políticas y Sociales, Miguel Ángel Porrúa, Cámara de Diputados, Conocer para Decidir, 438 pp. ISBN 978-60-401.
Nueva gestión pública en el proceso de modernización de la administración en México

CAPÍTULO IV LO PÚBLICO EN LA NUEVA GESTIÓN PÚBLICA Sumario: 4.1 Alcance; 4.2 Agotamiento de lo público estatal; 4.3 Sentido de la Nueva Gestión Pública; 4.4 Lo público en la gobernanza; 4.5 Lo
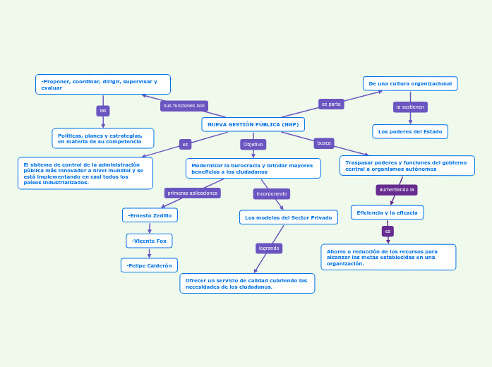
NUEVA GESTIÓN PÚBLICA (NGP) Mind Map
 - Mind Map.png)
Hecho en México, Universidad Nacional Autónoma de México (UNAM), todos los derechos reservados 2016. Esta página y sus contenidos pueden ser reproducidos con fines no lucrativos, siempre y cuando no se mutile, se cite la fuente completa y su dirección electrónica.
(PDF) Gobernanza y nueva gestión pública en México carlos castillo Academia.edu
Nueva Gerencia Pública: Análisis Comparativo de la Administración Estatal en México. José Martínez Vilchis 1. 1 Universidad Autónoma del Estado de México. Resumen. El presente artículo tiene como objetivo demostrar que varios aspectos que se identifican como características de la Nueva Gerencia Pública (NGP), tales como: orientación.
fines de la administracion publica

Estudios . La nueva gerencia pública en México. Una medición de su intensidad e impactos en las entidades del país . José Martínez Vilchis . Universidad Autónoma del Estado de México.
(PDF) De la Administración Pública Tradicional a la Nueva Gestión Pública Evolución, conceptos

El presente artículo tiene como objetivo demostrar que varios aspectos que seidentifican como características de la Nueva Gerencia Pública (NGP), tales como: orientación al cliente, rendición de cuentas, mayor utilización de tecnologías de información, planeación estratégica, contratos y descentralización se encuentran presentes en las estrategias que aplican los gobiernos de las.
Cápsulas de Competitividad y Excelencia ¿Tenemos "Gestión pública para Resultados"?

Revista Mexicana de Análisis Político y Administración Pública. Universidad de Guanajuato. Volumen III, número 8, enero-junio 1687 35 1). La NGP es vista entonces como una "colectividad de ideologías gerencialistas" (Ferlie
LA ADMINISTRACION Y GESTIÓN PÚBLICA EN MEXICO YouTube

FEDERALISMO HACENDARIO No. 176 • Mayo-Junio de 2012 156 La Evaluación de Resultados en la Nueva Gestión Pública en México Margarita Navarro Franco En el ámbito interno de los gobiernos estatales y municipales, han ido ocurriendo diferentes
Infografía En Administración Y Gestión Pública. Unadm C8B
Visualización del Documento. Título. La nueva gestión pública en México: mitos y realidades. Autor. Sandoval Rodríguez, Eliden Selene. Director (es) de tesis, compilador (es) o coordinador (es) Sánchez González, José Juan. Fecha de publicación. 2018-11-16.
INTRODUCCIONfcaenlinea1.unam.mx/anexos/1721/Documentos/u2_act1.pdf · 2019. 3. 8. · INTRODUCCION

CERRAR. VLEX utiliza cookies de inicio de sesión para aportarte una mejor experiencia de navegación. Si haces click en 'Aceptar' o continúas navegando por esta web consideramos que aceptas nuestra política de cookies. ACEPTAR
PPT LA NUEVA GESTION PUBLICA PowerPoint Presentation, free download ID1905196

MAESTRIA EN ADMINISTRACIÓN PÚBLICA RVOE: 871360 "Tendencias de la Nueva Gestión Pública para el Nuevo Gobierno" T E S I N A QUE PARA OBTENER EL GRADO DE:
Mapa Conceptual de la Nueva Gestión Pública
Los antecedentes de la nueva gestión pública en México se remontan a la década de los 80, cuando el país enfrentaba una crisis económica y política. En ese entonces, se hacía evidente que el modelo de gestión pública tradicional no estaba dando resultados satisfactorios, por lo que se comenzó a buscar alternativas..
.